SOUTHEAST ANATOLIAN EXPORTERS' ASSOCIATIONS
TR
Home
Corporate
About Us
Message of Chairman
Board of Chairmans
Management Board
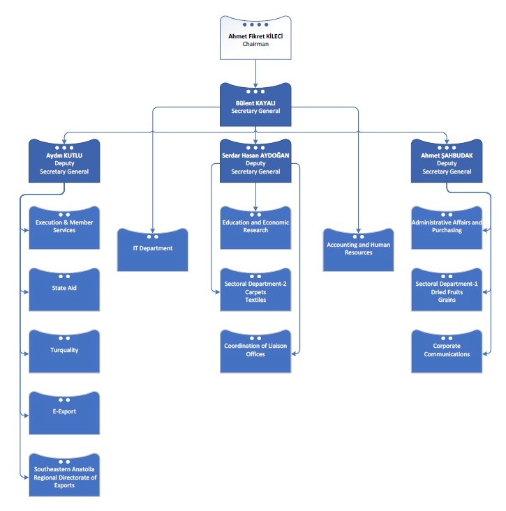
Organization Chart
Corporate Identity
Activities
Fairs & Trade Missions
Design Competitions
Seminars and Training Courses
Projects
Information Center
Export
Legislation
Contact
ONLINE İŞLEMLER
GAİB DİJİTAL ÜYE GİRİŞİ
ÜYE LİSTESİ
İTHALAT KAYIT UYGULAMALARI
VEKALET TANIMLAMA TALEBİ
DEVLET DESTEKLERİ E-İMZA MODÜLÜ (KepPort)
İHRACAT RADARI
YURTDIŞI FUARLARI DESTEK HESAPLAMA
EĞİTİM KATILIM BELGESİ / SERTİFİKA SORGULAMA
DESTEK YÖNETİM SİSTEMİ (DYS)
MÜŞAVİRE DANIŞIN
Home
Corporate
About Us
Message of Chairman
Board of Chairmans
Management Board
Organization Chart
Corporate Identity
Activities
Fairs & Trade Missions
Design Competitions
Seminars and Training Courses
Projects
Information Center
Export
Legislation
Contact
Yeşil Mutabakat
Organization Chart
Corporate
Organization Chart
Share:
About Us
The Message of Chairman
Board of Chairmans
Management Board
Organization Chart
Corporate Identity
×
×